Ken Jones Headshot
Henry Hollingsworth

< Back to work samples

Cabinet Chic

The Cabinet Chic is a custom cabinetry company based in Tampa, Florida, with a focus on high-end personalized built-ins. The goal was to take the outdated brochure-based website and transform it into a brand marketing website that reflects the quality and personalization of their work. Speaking directly to the target audience, this optimized website takes prospective customers on a visual journey to filter their experience and create a vision for their home updates. Through the UX design system, SEO integration & content marketing, Over the last year, website visitors have increased by 119%, new visitors by 130%, and returning visitors by 134%, confirming a reliable customer experience.

User Experience:

  • Website becomes visual resource for prospective customers to assemble design ideas
  • Accessible filters to personalize the experience for each customer
  • Interconnected dynamic Galleries & Case Studies for design inspiration
  • Dynamic blog & lead generation funnels to convert curious visitors into customers

Web Services:

  • Sitemap / USerflow
  • Wireframe Prototyping
  • Webflow Design Development
  • SEO & Copywriting
  • Ongoing Support / Growth

View Live Site
Site Map
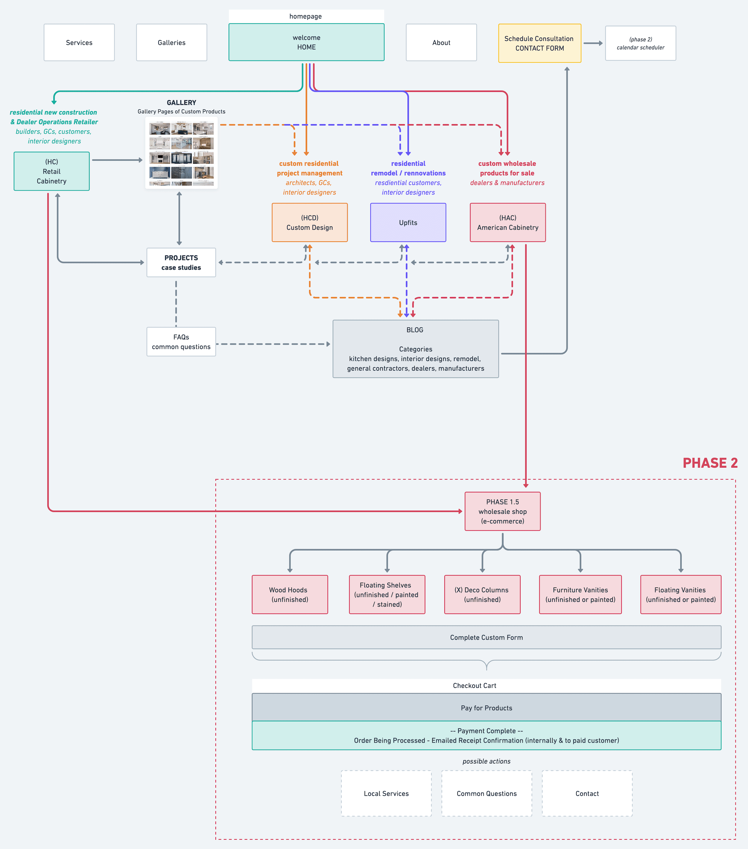
Custom Cabinetry Userflow
Cabinetry Site Map
Custom Cabinetry Wireframes
Homepage
Cabinet Chic Homepage
Services
Cabinet Chic Services

View More Work

PCS Homepage

PCS Companies

Tampa Dunkinn Homepage

Tampa Dunkin’ Donuts

Red Ventures Blog

Red Ventures (Blog & Careers Site)

Fly USA

Fly USA

Daily Hangar Homepage

Daily Hangar

All Point Retail Homepage

All Point Retail

Jivey Sitemap

Jivey

Homepage

The Propeller Club

Boom Delivery

Boom Delivery

©2026 Henry Hollingsworth